11月14日,山东农大肥业科技股份有限公司(农大科技)北交所上市将迎来上会,保荐机构是国金证券。
农大科技主营业务为新型肥料及新型肥料中间体的研发、生产、销售和技术服务,主要产品包括腐植酸增效肥料、控释肥料、水溶肥料等新型肥料及包膜尿素等新型肥料中间体。
梳理来看,马学文、马克父子表决权超76%,均在公司担任要职;前期高频率向个人借款,累计金额超1900万元;马学文向外借出8000万元,其中含1300万元借款;募资超4亿,曾分红1.8亿;删减一项目,补流资金减少;产能消化遭两度问询;收入连降,前三季度业绩双降;多家同行业绩双增,与公司形成鲜明对比;邮政是第一大客户,应收账款持续走高;积极调整销售结构,应收账款周转率仍然垫底。

父子表决权超76%,马学文对外借出8000万元
据短平快解读了解,2002年6月,农大有限成立,2022年8月完成股份制改革,2024年9月挂牌新三板,目前所属层级为创新层,主办券商、审计机构分别为国金证券、中兴华会计师事务所。
父子表决权超76%。农大科技控股股东是铭泉投资,持股比例54.29%,实际控制人是马学文、马克父子,在铭泉投资的持股比例分别为80%、20%,另外,马学文直接持股比例为10%,其通过担任农君投资的执行事务合伙人间接控制5.81%的股份,而马克直接持股比例为6%,双方在2023年3月31日签署《一致行动协议》,合计控制公司76.1%的表决权。

马学文出生于1963年,1985年7月至2002年6月就职于山东农业大学,创办公司以来均担任董事长、总经理职务;马克出生于1993年,2022年7月至今,任公司董事;2024年1月至今担任董事会秘书。
马学文、马克父子控股比例高,且均担任要职,需要防范实际控制人不当控制风险,农大科技称两人具有直接影响公司重大经营决策的能力,可以凭借其控制地位,通过行使表决权的方式对公司重大事项的决策施加影响,其利益可能与其他股东不一致,从而形成一定的控股股东控制风险。
高频率向个人借款。据问询函,农大科技存在向个人借款的情形,2007年至2015年,累计向49人借款1910.06万元,金额低至10,754元,高至198.83万元,后者出借人是张海霞,系山东农业大学教师朱瑞良的配偶,众多借款未签署书面借款协议,目前实际控制人马学文已归还全部借款本金和利息。

北交所在问询中要求公司说明向公司员工等特定人员进行借贷而未由实际控制人提供相关资金是否合理,是否存在潜在的利益安排。
据回复,截至2020年11月,农大科技已偿还马学文代为承担民间借款本息合计2,988.40万元,其中本金为2,903.76万元,利息为84.64万元,向其他出借人的借款本金1,910.06万元,马学文本人本金993.70万元。2021年11月至12月初,马学文集中向各特定借款人无条件偿还本金和利息合计2,028.64万元。
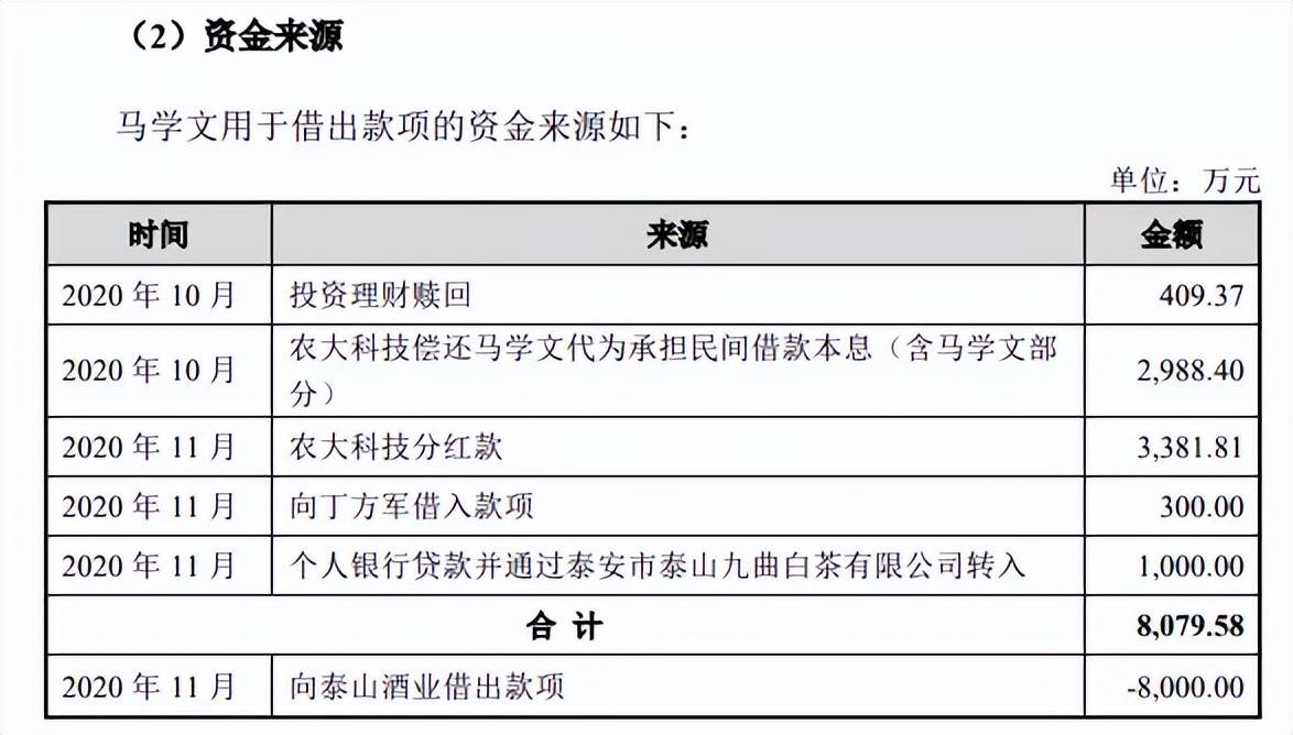
马学文对外借出8000万元。2020年11月,农大科技实际控制人马学文向泰山酒业借出款项8000万元,后者拟投资开发房地产,而自有资金无法覆盖项目需求,不过后续因为房地产市场疲软而选择退出相关项目,2021年11月前,泰山酒业偿还5000万元,2022年至2025上半年,泰山酒业偿还后续的3000万元。
实际上,马学文借出的8000万元来源多种多样,其中投资理财、农大科技偿还马学文代为承担民间借款本息(含马学文部分)、农大科技分红款、向丁方军借入款项以及个人银行贷款并通过泰安市泰山九曲白茶有限公司转入,金额分别为409.37万元、2,988.40万元、3,381.81万元、300.00万元、以及1,000.00万元。

8000万元中有1300万元来自于外部借款,为何马学文要这样倾力支持泰山酒业?北交所在问询中要求公司说明实际控制人是否与发行人、泰山酒业、特定人员等存在潜在的利益安排,是否影响控制权稳定性。
募资超4亿元,曾分红1.8亿元
删减一项目,补流资金减少。农大科技拟向社会公众公开发行股票不超过2,000万股,拟募集资金4.13亿元,用于年产30万吨腐植酸智能高塔复合肥项目、年产15万吨生物肥生产线建设项目、环保低碳生物研发中心、以及补充流动资金,拟使用募集资金分别为2.01亿元、1.1亿元、0.61亿元、0.4亿元。

据短平快解读了解,首版招股书中,农大科技募投项目还包括年产15万吨微生态制剂系列产品生产项目,拟投入募集资金1.29亿元,另外补充流动资金项目金额为0.5亿元,而上会稿较其减少0.1亿元。
分红1.8亿。事实上,农大科技报告期内实施大手笔分红,分红金额1.8亿元,在2023年4月19日执行完毕,占累计净利润(4.73亿元)的比例为38.03%,公司称分红金额处于合理水平,实施现金分红不会对日常经营产生较大影响,与公司的经营情况相匹配。
既然可以分红1.8亿元,为何还要补充流动资金,此举是否合理?
实际控制人是马学文、马克父子无疑是最大受益者,按控股股东铭泉投资持股比例计算,获得分红金额约0.98亿元,而两人直接持股比例分别为10%、6%,对应的分红金额分别为1800万元、1080万元。
据问询函,2022年度至2025年1-6月(报告期),马学文、马克从公司获得的分红款分别为1400万元、864万元,与直接持股比例获得的分红金额不一致,公司实施分红的具体时间节点如何?


产能消化遭两度问询。报告期内,农大科技产能利用率并不高,分别为65.14%、68.72%、56.63%、58.31%,自2024年至今均不超过60%,2024年产能为140.92万吨,而公司本次募投拟新增30万吨腐植酸智能高塔复合肥以及15万吨生物肥。

报告期内,公司新型肥料中腐植酸增效肥和普通复合肥的产能利用率分别为96.49%、98.01%、73.88%、81.56%,2024年产能为85.33万吨,本次募投产能相当于该产能35%;微生物肥产能利用率分别为65.51%、89.45%、105.33%、82.96%,2024年产能为1.75万吨,本次募投产能是现有产能的8.57倍,属于激进式扩产。


北交所重点对产能消化问题进行问询,首轮问询中要求公司说明在产能利用率有所下滑的情形下募资扩产的合理性及必要性,是否存在新增产能难以消化或闲置的风险。第二轮问询中则要求公司量化分析说明是否存在产能闲置风险,并进一步揭示相关风险。
据回复,2022年至2024年,农大科技腐植酸增效肥料、普通复合肥平均销量为63.04万吨,上半年销量同比上升,目前在手及意向订单为24.61万吨,公司测算2026年为87.65万吨,约是募投项目建成后总产能的76%。
另一方面,近三年,公司微生物肥平均销量为9.52万吨,平均自产量为1.52万吨,目前在手及意向订单为10.5万吨,公司测算2026年销量为20.02万吨,约是募投项目建成后总产能的120%。
不过,公司测算数据均为未来年度保持平均销量的情况下,而若是销量出现了下滑,则会造成更大的产能闲置,这点是需要注意的,公司在招股书中提示了“新增产能无法完全消化的风险”,相关情况包括市场环境变化,宏观经济形势或行业环境的不确定发展、下游市场需求出现下滑等等。
收入连降,应收账款周转率垫底
收入连降。2022年至2024年,农大科技实现营业收入分别为26.76亿元、26.37亿元、23.63亿元,已经连续两年下滑,降幅分别为1.43%、10.4%;归母净利润分别为1.01亿元、1.01亿元、1.45亿元,去年同比大增43.53。
据短平快解读了解,今年前三季度,公司录得营收、净利双降,营业收入18.97亿元,同比下滑4.96%;归母净利润1.45亿元,同比下滑5.88%,业绩下滑下,新增产能的消化问题更应该引起重点关注。
多家同行业绩双增。对比来看,农大科技罗列的多家同样同行实现营收入、归母净利润双增,2023年至2025上半年,史丹利收入增速分别为10.54%、2.71%、12.66%,净利增速分别为58.94%、17.89%、18.9%;芭田股份收入增速分别为13.6%、2.15%、63.93%,净利润增速分别为114.06%、57.67%、203.71%;新洋丰收入增速分别为-5.38%、3.07%、11.63%,净利增速分别为-7.85%、8.99%、28.98%;汉和生物收入增速分别为10.72%、19.96%、10.54%,净利增速分别为31.96%、3.26%、44.64%,仅红四方与公司一样,收入呈现下滑态势。

多家同行收入向上,而农大科技收入连降,显然需要引起高度重视,深入剖析缘由,公司表示,受可比公司产品类别、客户结构、定价方式等方面影响,公司收入规模与同行业平均水平存在差异具有一定的合理性。
邮政是第一大客户,应收账款持续走高。报告期内,农大科技应收账款账面价值分别为29,741.77万元、29,180.02万元、29,758.34万元和32,469.31万元,坏账准备计提金额分别为2,233.89万元、3,165.33万元、5,505.57万元和6,182.77万元。

报告期内,邮政集团均为公司第一大客户,销售占比均在10%以上,2024年、及上半年销售额分别为3.56亿元、2.19亿元,占比分别为15.08%、14.64%,该公司也是应收账款第一大欠款方,同期应收账款分别为9,700.61万元、14,012.61万元,占比分别为27.51%、36.25%,坏账准备分别为513.77万元、750.26万元。
除了邮政集团,应收账款欠款方主要以各地农业局为主,其中鱼台县农业农村局2024年及今年上半年产生的坏账损失分别为891.41万元、1210.49万元,均超过邮政集团。

调整销售结构之路。农大科技在问询中表示,因政府客户近年来回款压力较大,公司主动降低合作规模。显然这也是其近年来收入规模下降的重要因素。
即使有意缩减规模,减少应收账款,但公司应收账款周转率仍然远远落后同行,报告期内分别为12.39次、8.95次、8.02次、9.61次,史丹利、芭田股份、新洋丰、红四方、汉和生物期末分别为962.83次、18.79次、47.63次、153.41次、25.18次。

这种现象主要是公司邮政渠道以及直销客户中政府客户占销售收入比例相对较高所致,2024年直销、邮政渠道收入占比分别为26.4%、15.12%,今年上半年分别下降至20.89%、14.83%。

冰冻三尺非一日之寒,公司要改变这种销售结构还有比较长的道路要走,期间也要面临较多挑战,最终会取得怎么样的结果,不妨交由时间来验证。
(短平快解读-原创作品,未经许可,请勿转载!PS若稿件侵权或数据有误,请及时联系修正)