南京银行贷款质量较为稳定,不良率在同行中处在较低水平,而从2025年中报来看,个人贷款不良率有所抬头,具体情况有待进一步披露。值得一提的是,公司及子公司在去年11月、12月合计挂牌超26亿元个人不良消费贷款,加大处置不良资产力度。
2022年至2024年,南京银行不良贷款稳增,分别为85.16亿元、98.69亿元、103.87亿元,不良贷款率总体有所下滑,分别为0.9%、0.9%、0.83%。
2025年前三季度,不良贷款进一步增加至117.21亿元,而不良贷款率仍然为0.83%,在A股17家城商行中排在第12,贷款质量较为稳定。
教育行业不良率大增。2025年中报,南京银行母公司不良贷款、不良贷款率分别为67.65亿元、0.65%,较上年末分别增加6.51亿元、下滑0.01个百分点。
不良贷款前三的行业是批发和零售业、制造业、房地产业,不良贷款分别为19.91亿元、14.26亿元、12.99亿元,前两大行业较上年末分别为增加1.94亿元、1.45亿元,房地产业总体变动不大。
三大行业对应的不良贷款率分别为1.33%、0.99%、2.08%,较上年末分别下滑0.02个百分点、0.02个百分点、0.17个百分点。
不良贷款率前三的行业分别是教育、信息传输、软件和信息技术服务业、房地产业,前两大行业分别为10.14%、5.17%,较上年末分别上升6.75个百分点,下滑0.75个百分点。

转让超26亿元不良消费贷款。2025年中报,南京银行母公司个人贷款不良率为1.43%,较上年末增长0.14个百分点,其中住房抵押贷款、消费贷款、个人经营性贷款不良率较上年末均有所上升,而信用卡业务不良率与上年末持平,公司没有披露更多详细数据。
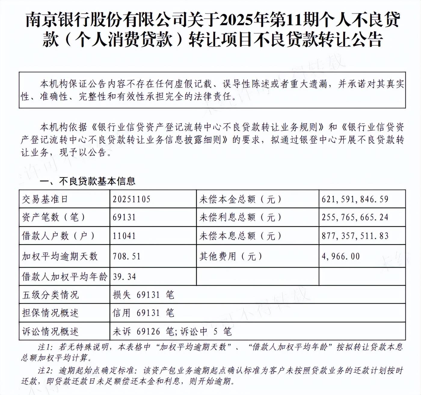
不过,公司多次挂牌转让不良资产,2025年11月,南京银行披露2025年第10期个人不良贷款(个人消费贷款)转让项目,未偿本息总额8.15亿元,涉及资产9303笔;12月披露2025年第11期个人不良贷款(个人消费贷款)转让项目,未偿本息总额8.77亿元,涉及资产69131笔。

除此之外,南京银行控股子公司南银法巴消费金融有限公司在去年11月披露2025年第6期、7期、8期个人不良贷款(个人消费贷款)转让项目,未偿本息总额分别为3.38亿元、3.43亿元、2.47亿元,涉及资产分别为45801笔、4020笔、3001笔。
据短平快解读不完全统计,南京银行及子公司去年11月、12月挂牌转让的个人不良消费贷款约26.2亿元,显然公司处理不良资产的力度较大。
去年下半年收到多张罚单。过去的一年中,南京银行及其多家分支行收到行政处罚,罚单多与贷款管理相关,7月份,南京银行因监管统计指标计量不准确被罚款70万元;无锡分行因个人贷款业务“三查”不到位被罚款45万元;常州分行因发放无实际用途的流动资金贷款被罚款38万元;常州经济开发区支行因未采取有效措施监督信贷资金按合同约定用途使用被罚款35万元;溧阳溧城支行因银行承兑汇票业务贸易背景真实性审核不到位被罚款33万元。
12月,徐州分行因项目贷款管理不尽职、个人贷款贷后管理不审慎被罚款60万元,相关负责人均被警告。
据2025年中报,南京银行报告期内通过系统落实监管新规;持续加大员工行为管理和案件防控;强化检查监督,深化重点领域治理;强化合规文化宣导等多方面加强合规风险管理,而从下半年罚单来看,内控合规管理还需要进一步加强。