2025年上半年,中原银行营业收入为135.63亿元,同比减少4.3亿元,降幅3.1%,净利润21.29亿元,同比微增0.5%,归母净利润20.34亿元,同比微降0.8%。
相比较于业绩,中原银行更多的工作重心应当放在提升贷款质量方面,中报不良贷款率高达2.01%,超过同期A股所有银行,这也让资产减值损失保持在高位,严重侵蚀利润。
不良贷款率远超A股诸多同行。2022年至2024年,中原银行不良贷款分别为131.99亿元、144.52亿元、144.58亿元,不良贷款率分别为1.93%、2.04%、2.02%。2025年中报不良贷款为143.5亿元,较上年末减少1.08亿元,不良贷款率2.01%,较上年末下滑0.01个百分点。
对比来看,2025年中报,A股42家银行中不良贷款率最高的是兰州银行,不良贷款率1.81%,最低的成都银行仅0.66%,显然公司仍需要严抓贷款质量。

对公不良双增。据2025年中报,中原银行公司不良贷款高达68.09亿元,较上年末增加2.26亿元,不良贷款率1.62%,较上年末上升0.01个百分点、
据短平快解读了解,不良贷款主要集中在制造业、批发和零售业、房地产业,分别为15.28亿元、15.35亿元、13.94亿元,较上年末分别变动-0.82亿元、0.14亿元、1.49亿元。对应的不良贷款率分别为2.69%、3.37%、5.03%,较上年末分别变动-0.49个百分点、-0.16个百分点、0.61个百分点。
从不良贷款率角度来看,主要集中在住宿和餐饮业、房地产、农、林、牧、渔业,其中住宿和餐饮业、农、林、牧、渔业分别为5.53%、4.67%,较上年末均有所下滑,对应的不良贷款分别为1.42亿元、2.36亿元。
需要关注的是,电力、燃气及水的生产和供应业不良贷款、不良贷款率分别为3.04亿元、1.82%,较上年末分别增加2.33亿元、上升1.37个百分点。

零售不良双降。2025年中报,中原银行个人不良贷款、不良贷款率分别为75.41亿元、2.76%,较上年末分别减少3.33亿元、下降0.21个百分点。
个人消费贷款、个人经营性贷款质量有所改善,不良贷款分别为16.06亿元、29.26亿元,较上年末分别变动减少0.6亿元、4.78亿元,不良贷款率分别为2.95%、4.02%,较上年末分别下降0.29个百分点、0.85个百分点。
个人住房按揭贷款不良贷款、不良贷款率分别为17.98亿元、1.41%,较上年末分别增加0.69亿元、上升0.01个百分点。

频繁转让不良资产,减值损失超净利。不良贷款率保持在高位的另一面,中原银行频繁转让不良资产,2025年12月,新乡分行在当月挂牌转让新乡市开元名都大酒店管理有限公司不良贷款,未偿本息总额1.67亿元。
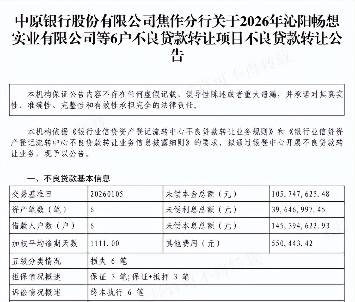
2026年1月16日,焦作分行挂牌转让2026年第1期个人不良贷款(个人消费及经营性贷款)项目,未偿本息总额7368.82万元,借款人558户,资产笔数621笔。22日,焦作分行挂牌转让沁阳畅想实业有限公司等6户不良贷款项目,未偿本息总额1.45亿元。

事实上,公司资产减值损失保持在高位,2025年中报为80.71亿元,是同期净利润(21.29亿元)的3.79倍,严重侵蚀了企业利润,需要引起高度重视。
多家分行被罚。2025年12月中原银行多家分行领罚单,南阳分行因内部控制不到位,导致案件发生,被罚款30万元,时任南阳分行计划财务部总经理、邓州支行行长王某某被禁止终身从事银行业工作,时任行长霍某某、副行长毛某被警告。
漯河分行因未真实准确反映信贷资产风险水平被罚款30万元;信阳分行因增加合同以外的附加条件,侵害消费者自主选择权被罚款6万元,时任信阳分行东方支行行长苏某被警告;鹤壁分行因贷款审查不尽职被罚款40万元,时任行长刘某某被警告。
中原银行在2025年中报表示,本行不断加强内控合规文化建设,积极开展针对全体员工的合规培训和宣传工作,通过在全行持续组织开展案例警示教育、分层次合规专题培训和宣讲活动,完善合规教育长效机制,进一步增强内部控制的有效性。
从2025年12月多家分行因各种原因被当地金融监管局行政处罚背后,公司还需要进一步强化内控合规管理,增强员工合规意识,从而改善贷款质量,提升利润水平。